回到顶部

2026/2/12周四晚线上19:00新加坡出海

Thu, 12 Feb 2026 19:00:00 GMT+08 ~ Thu, 12 Feb 2026 21:00:00 GMT+08
sherry

Hide

Tickets
    Please select the order price
    More Details

    Event DetailsHide...

    2026/2/12周四线上晚19:00,浙大竺可桢/南洋理工/北大光华嘉宾分享:顶级垂类公司如何助力新加坡出海

    创心派
    2026年2月6日 10:07 听全文
    图片
    为什么要新加坡出海?为什么要新加坡出海?本文给从国际高度、产业维度和霸王茶姬案例维度解析,并邀请您2026/2/12周四晚19:00,来听浙大竺可桢/南洋理工/北大光华嘉宾分享:顶级垂类公司如何主力新加坡出海。
    适合参会人群:
    (1)打算新加坡出海公司,需要金融辅导和股权设计
    (2)华人专属服务和两地资源对接
    (3)感兴趣新加坡出海政策人群
    成功案例:
    美股上市公司23家上市辅导,新加坡总部搭建,家族财富规划
    (拉到文章尾部,有新加坡出海群和本次活动报名方式哦)

    被“卷”到海外?新加坡是破局关键一站!

    产品同质化严重,利润越压越薄?

    国内市场竞争激烈,增长找不到突破口?

    想出海却不知道从哪起步,担心水土不服?

    税务合规一头雾水,怕踩坑更怕被追溯?

    融不到资,海外资源对接无从下手?

    如果以上问题戳中了你,那么你该认真考虑——新加坡,或许正是你“破卷而出”的关键一站!

    (一)为什么是新加坡🇸🇬?

    1、🌏 东南亚心脏,进军近7亿市场的最佳跳板

    东盟领头羊,政治稳定、政策透明,是你出海东南亚最可靠的“根据地”。

    2、📊 低税高效,真正的“省钱”专家

    • 企业所得税仅17%,无资本利得税,多项税务减免
    • 超80个避免双重征税协定,利润回家更轻松
    • 区域总部计划,合资格企业税率可低至5%

    3、⚖️法治完善,规则明确不踩坑

    普通法体系,知识产权保护严格,营商环境连续多年全球领先。

    4、🚀 金融自由,融资出海双便利

    资金自由流动,亚洲财富管理中心,设立家族办公室、基金便捷高效。

    (二)热点出海案例

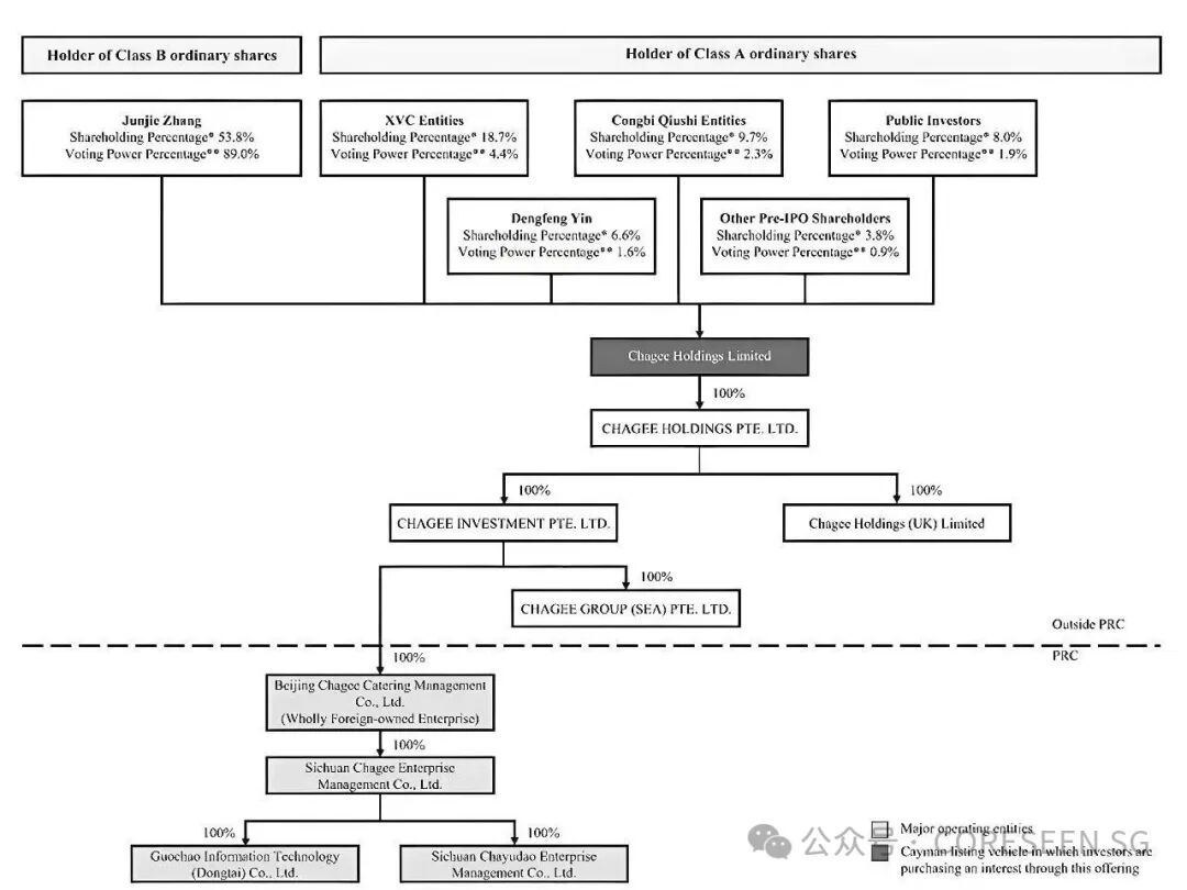
    霸王茶姬的上市架构,以“开曼上市主体→新加坡中间控股公司→境内WFOE”为核心,其精妙之处在于让新加坡这一枢纽,一举解决了战略、税务与合规的多重命题。


    图片



    • 税务优化枢纽:巧妙利用《中新税收协定》,将境内利润分红的预提所得税从10%降至5%,并通过新加坡对境外股息不征税的政策,构建了“境内分红→新加坡低税中转→开曼零税回流”的高效通道,直接转化为支持全球扩张的数亿资金。
    • 控制与扩张支点:新加坡法律支持多元股权结构,保障了创始团队的控制权。同时,其地处东盟中心的区位,成为霸王茶姬整合东南亚供应链、管理区域市场并享受贸易优惠的天然区域总部,为全球布局预留了灵活接口。
    • 合规与安全基石:凭借完善的法律体系与严格的知识产权保护,新加坡架构有效隔离了运营风险。其中立的地缘政治地位,更为企业的资金流动与长期稳定提供了可信赖的“安全垫”。

    (三)我们懂你的困境,更懂新加坡!

    出海不是换个地方“卷”,而是换个思路“破局”。

    深耕新加坡近20年,有前新加坡四大会计师事务所核心成员,前知名本地企业财务高管,以及本地律师。

    我们理解中国企业家的担忧,也熟知新加坡的税务、法律与融资环境。

    我们可以一起:

    • 设计最优出海架构,让每一分税都交得明白、省得合法
    • 对接真实东南亚资源,校友圈+商业网络精准匹配
    • 应对电商征税等热点,用新加坡主体试着解决
    • 规划融资上市路径,让资本助力而非掣肘

    进群聊聊:让专业的人,答专业的问题

    纸上谈兵不如实战交流。

    我们建立了【新加坡出海破局交流群】,邀请多位新加坡专家定期坐镇,为你解答:

    • 新加坡公司设立实操细节
    • 税务合规与筹划真实案例
    • 东南亚资源如何有效对接
    • 电商、科技、贸易企业如何借力新加坡

    扫码进群,获取:

    1. 最新政策解读与预警

    2. 真实落地案例分享

    3. 线上答疑+资源对接机会

    与其在国内“内卷”,不如来新加坡“外拓”。

    这里不仅是避风港,更是你全球化布局的指挥舰。

    立即扫码,开启破局之旅(*群内纯干货分享,杜绝广告,欢迎真实交流与提问*

    分享嘉宾:
    图片

    Event Tags

    Recently Participation

    • Areo
      Register

      (1个月前)

    • Kelsey
      Like

      (1个月前)

    • Al
      Register

      (1个月前)

    Perhaps you'd be interested in

    Question

    All Questions

    Haven't posted any questions yet, grab a sofa!

    OrganizersMore

    WeChat Scan

    Share to WeChat→

    Event Calendar   Mar
    M T W Th F Sat Sun
    23 24 25 26 27 28 1
    2 3 4 5 6 7 8
    9 10 11 12 13 14 15
    16 17 18 19 20 21 22
    23 24 25 26 27 28 29
    30 31 1 2 3 4 5

    由专业活动顾问,为您提供最合适的方案

    免费发布